background image

20 

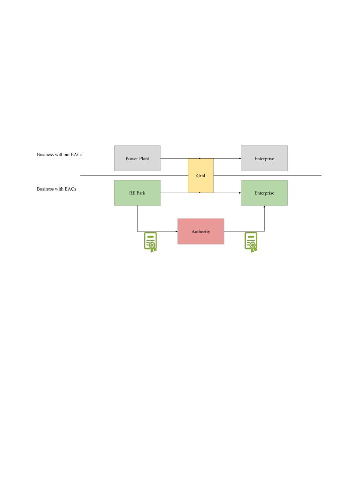
EACs are official documents that provide proof of the environmental attributes associated with the 
production of renewable energy. They were established with the purpose of monitoring the flow of 
electricity from its source to the end user. Electricity is an intangible entity that requires continuous 
maintenance on a grid. When electricity is purchased, the buyer is acquiring the entitlement to extract 
a specific quantity from the power grid. A tracking system is the sole means of linking the production 
and use of a particular MWh of electricity. The system records the EACs when electricity is added to 
the power grid [16].  

 

Figure 2: This diagram shows the transition of a business from non-renewable to renewable energy sources through EACs. 

These unique characteristics can then be transferred to the consumer, who can make a reliable and 
verifiable statement that a specific sort of electricity has been consumed. All EAC monitoring systems 
share a common purpose: to monitor the characteristics of a particular MWh of energy as it moves 
from a producer to a consumer. 
Globally, multiple EAC systems are in place to monitor the generation and consumption of renewable 
energy. The map provided displays the countries that are involved in the most prevalent schemes, as 
well as the boundaries of their respective markets. Every system functions according to its own set of 
regulations and has a specialised register system [15], [16]. The four primary geographical markets 
are: 

  GOs are predominantly utilised in Europe. Every European country that is a member of the 

Association of Issuing Bodies (AIB) actively takes part in the European Energy Certificate 
System (EECS). 

  Renewable Energy Certificates (RECs) are the prevailing system utilised in the majority of 

provinces in Canada and states in the United States. 

  International  Renewable  Energy  Certificates  (iRECs)  are  used  by  many  governments 

throughout the world to monitor and trace the use of renewable energy.